MasrudiPoint
Beranda
Tentang Kami
Artikel
Galeri
Al Marjan
Bahasa
Indonesia
English
Login
Semua Artikel
Semua
PLANNING & DEVELOPMENT
POWERPOINT
HEALTH POLICY
DIAGRAM & LOGICAL FRAMEWORK
CERMIN DIRI
15 Jan 2026
ANALISIS SPASIAL DAYA DUKUNG DAN DAYA TAMPUNG LINGKUNGAN HIDUP
29 Jul 2025
Bagaimana Pemerintah Daerah Memaksimalkan Pemanfaatan dan Penggunaan ASET atau Barang Milik Daerah (BMD)
17 Jul 2025
Bagaimana Menyusun Dokumen RENSTRA (Rencana Strategis) Perangkat Daerah Berdasarkan Kepmendagri No. 86 Th 2017 dan Inmendagri No.2 Tahun 2025
17 Jun 2025
KOrelasi RPJMD Dengan RENSTRA Perangkat Daerah
17 Jun 2025
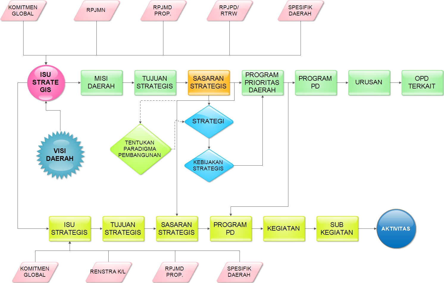
Proses Penyusunan RPJMD Berdasar Permendagri No. 86 Tahun 2017
15 Jun 2025
DIAGRAM ALUR PEMANFAATAN ASET ATAU BARANG MILIK DAERAH (BMD)
15 Jun 2025
Nilai Sebuah Kerajaan
13 Jun 2025
APA YANG PERLU DILAKUKAN INDRAMAYU PADA PERIODE 2025 - 2029 UNTUK MENDUKUNG INDONESIA EMAS 2045..? (Pentingnya meletakkan pondasi yang kuat selama 5 tahun pertama untuk mencapai tujuan jangka panjang daerah 2025 - 2045)
01 Jun 2025
Mengenal Epidemiologi Spasial
01 Jun 2025
CONTOH 5 LANGKAH MELAKUKAN RCA (Root Cause Analysis)
31 May 2025
CROSSCUTTING PENURUNAN TINGKAT PENGANGGURAN DAN KETERKAITANNYA DENGAN KEMISKINAN
30 May 2025
CROSSCUTTING STUNTING
29 May 2025
Analisis Epidemiologi Spasial Pola dan Resiko Penularan Covid-19 Di Kabupaten Indramayu Tahun 2020
29 May 2025
Analisis Epidemiologi Spasial Program Eliminasi Kusta Di Kabupaten Indramayu Tahun 2017
26 May 2025
STRATEGI MENINGKAKAN KETERJANGKAUAN DAN KAPASITAS PELAYANAN KESEHATAN RUJUKAN DI KABUPATEN INDRAMAYU (revisi)
26 May 2025
Strategi Peningkatan Nilai AKIP Melalui Aspek Perencanaan Dengan Metode FMEA